更多>>通知公告
專題專欄
新礦產資源法7月1日起施行,行政執法內容有何變化?
信息來源:湖北省礦業聯合會
發布時間:2025-04-28 10:32:08
瀏覽次數: 次
7月1日,新修訂的《中華人民共和國礦產資源法》(以下簡稱《 礦產資源法 》)將正式施行。該次修訂在行政處罰、行政強制、行政檢查方面有何變化,對廣大礦山企業有何影響?
行政執法內容的三大變化
變化一:大幅提高了非法采礦、非法勘查等違法行為的處罰標準。
變化二:新增未經批準壓覆戰略性礦產資源,拒絕、阻礙礦產監督檢查,礦產資源應急等違法行為的行政處罰。
變化三:賦予執法部門對違法行為可采取查封、扣押等行政強制措施;對非法采礦行為拒不整改的,還可以關停整頓。
具體表現
1.非法采礦價值計算更為直接
對于非法采礦行為,原《礦產資源法》規定,違法所得數額應當按照銷售憑據確定;沒有銷售憑據的,按照已經銷售或者已經利用的違法采出礦產品的數量和價格認定。但在執法中,礦產資源銷售憑據的獲取需要違法當事人的配合,若不配合將增加執法難度,拉長辦案周期。
新修訂的《礦產資源法》,直接以違法開采出的礦產品的市場價值(不論是否有出售或利用行為)作為處罰依據,對違法所得的認定更為直接、有效。
2.行政處罰金額大幅提高
原《礦產資源法》對于非法采礦的處罰幅度為:沒收違法所得,并處以違法所得50%以下的罰款。
新修訂的《礦產資源法》,處罰金額大幅提高:非法采礦的,按違法采出礦產品的市場價值1~5倍進行處罰,沒有采出礦產品或者價值不足10萬元的,處10萬元以上100萬元以下罰款。也就是說,無論是否有礦產品采出,無論采出價值高低,只要非法開采,罰金最低為10萬元。
3.行政執法的震懾手段更為有力
根據新修訂的《礦產資源法》,針對非法采礦行為,執法部門被賦予“沒收直接用于違法開采的工具、設備”的強制手段,也就是說,非法采礦行為一經發現,執法部門可直接沒收用于開采的挖機、炮頭機等設備。特別規定,對拒不停止無證勘查、非法采礦、破壞性開采等嚴重違法行為的,可以責令停業整頓,實現了礦產資源監管的制度性重構。
新修訂的《礦產資源法》行政執法部分內容提要




新增壓覆礦、礦產資源應急等4類行政處罰
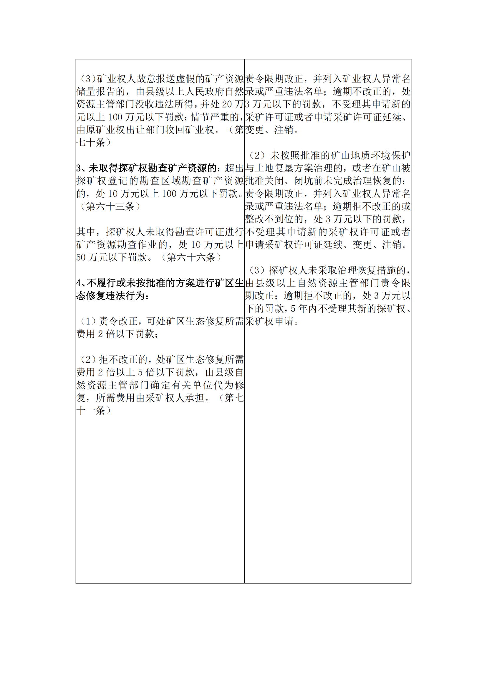
1、勘查活動結束后探礦權人未及時對勘查區域進行清理或者未及時恢復受到破壞的地表植被的:
(1)責令改正,可以處5萬元以下罰款;
(2)拒不改正的,處5萬元以上10萬元以下罰款,由縣級以上人民政府自然資源主管部門確定有關單位代為清理、恢復,所需費用由探礦權人承擔。(第六十九條)
2、建設項目未經批準壓覆戰略性礦產資源的,處10萬元以上100萬元以下罰款。(第六十三條)
3、礦業權人拒絕、阻礙監督檢查,或者在接受監督檢查時弄虛作假的,由縣級以上人民政府自然資源主管部門或者其他有關部門責令改正;拒不改正的,處2萬元以上10萬元以下罰款。(第七十三條)
4、礦產資源應急違法行為處罰:
(不服從統一指揮和安排、不承擔相應的應急義務或者不配合采取應急處置措施)
(1)省級以上人民政府自然資源主管部門或者其他有關部門責令改正,給予警告或者通報批評;
(2)拒不改正的,對單位處10萬元以上50萬元以下罰款;
(3)根據情節輕重,可以責令停業整頓或者依法吊銷相關許可證件,對個人處1萬元以上5萬元以下罰款。(第七十二條)
新增沒收直接用于違法開采的工具、設備的處罰情形
1、采礦類違法
(1)未取得采礦權開采礦產資源的(第六十四條第一款);
(2)超出采礦權登記的開采區域開采礦產資源的(第六十四條第二款);
(3)從事石油、天然氣等礦產資源勘查活動,未在國務院自然資源主管部門規定的期限內依法取得采礦權進行開采的(第六十四條第三款);
(4)采礦權人未取得采礦許可證開采礦產資源的(第六十七條);
2、勘查類違法
(1)未取得探礦權勘查礦產資源的(第六十三條第一款);
(2)超出探礦權登記的勘查區域勘查礦產資源的(第六十三條第二款);
(3)探礦權人未取得勘許可證進行礦產資源勘查作業的(第六十六條)。
新增可以責令停業整頓
1、采礦類違法(第六十四、六十七條);
2、勘查類違法(第六十三、六十六條);
3、破壞性采礦(第六十八條);
4、礦產資源應急違法(第七十二條)。
來源:浙江自然資源
